ํฐ์คํ ๋ฆฌ ๋ทฐ
Git์ด๋ ๋ฌด์์ธ๊ฐ?
Git์ 2005๋ ์ ๋ฆฌ๋์ค ํ ๋ฅด๋ฐ์ค์ ์ํด ๊ฐ๋ฐ๋ ๋ถ์ฐ ๋ฒ์ ๊ด๋ฆฌ ์์คํ (Distributed Version Control System - DVCS)๋ก, ์ปดํจํฐ ํ์ผ์ ๋ณ๊ฒฝ์ฌํญ์ ์ถ์ ํ๊ณ ์ฌ๋ฌ๋ช ์ ์ฌ์ฉ์๋ค ๊ฐ์ ํ์ผ์ ๋ํ ์์ ์ ์กฐ์จํ๋๋ฐ ์ฌ์ฉ๋ฉ๋๋ค. Git ์์ค ์ฝ๋๋ฅผ ํจ์จ์ ์ผ๋ก ๊ด๋ฆฌํ๊ธฐ ์ํด ๋ง๋ค์ด์ง ํ์ ๊ด๋ฆฌ ๋๊ตฌ์ค ํ๋ ์ ๋๋ค.
์ฆ, ์ฌ๋ฌ๋ช ์ ๊ฐ๋ฐ์๊ฐ ํ๋์ ์ํํธ์จ์ด ๊ฐ๋ฐ ํ๋ก์ ํธ์ ์ฐธ์ฌํ ๋, ์์ค ์ฝ๋๋ฅผ ๊ด๋ฆฌํ๋๋ฐ ํ์์ ์ผ๋ก ์ฌ์ฉ๋ฉ๋๋ค.
** ํ์ ๊ด๋ฆฌ ๋๊ตฌ (Configuration Management Tool)
๋ํ์ ์ธ ํ์ ๊ด๋ฆฌ ๋๊ตฌ(๋ฒ์ ๊ด๋ฆฌ ์์คํ )์ SVN๊ณผ Git์ด ์กด์ฌํ๋๋ฐ, Git์ ์ค์ ์๋ฒ๋ง ์ฌ์ฉํ๋ SVN๊ณผ ๋ค๋ฅด๊ฒ ๋ถ์ฐํ ๊ด๋ฆฌ ์์คํ ์ผ๋ก, ๋ก์ปฌ ์ ์ฅ์์ ์ค์ ์ ์ฅ์๋ฅผ ํจ๊ป ์ฌ์ฉํ๋ ๊ฒ์ด ํน์ง์ ๋๋ค.
Git์ ์ฅ์
- ์์ค ์ฝ๋์ ๋ณ๊ฒฝ ์ด๋ ฅ์ ์ฝ๊ฒ ํ์ธ ๊ฐ๋ฅํฉ๋๋ค.
- ํน์ ์์ ์ ์ ์ฅ๋ ๋ฒ์ ๊ณผ ๋น๊ตํ๊ฑฐ๋ ํน์ ์์ ์ผ๋ก ๋๋์๊ฐ ์ ์์ต๋๋ค.
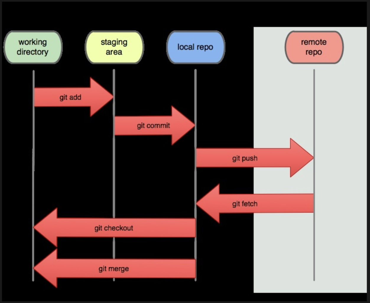
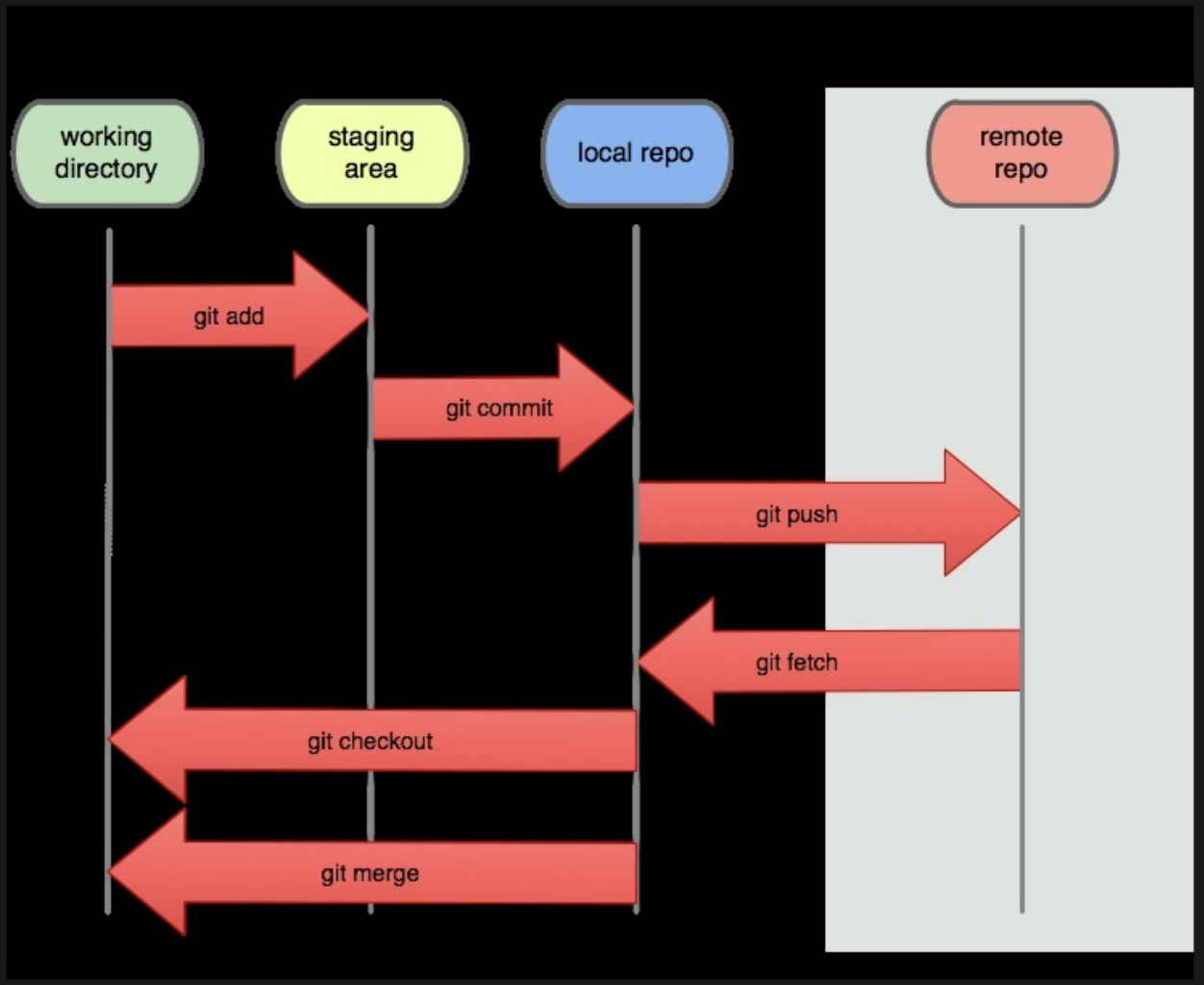
์ด๋ฌํ Git ์์คํ ์ ์ด์ฉํ๊ธฐ ์ํด ์ฝ๋๋ฅผ ์ ์ฅํ๋ ์ ์ฅ์ Repository๋ฅผ ์ฌ์ฉํ๋๋ฐ, Repository๋ ํฌ๊ฒ 2๊ฐ์ง๋ก ๋๋ฉ๋๋ค.
๋ง๊ทธ๋๋ก ํ์ผ์ด๋ ํด๋๋ฅผ ์ ์ฅํด๋๋ ๊ณณ์ผ๋ก, Local ์ ์ฅ์์ Remote(์๊ฒฉ)์ ์ฅ์ 2๊ฐ๋ก ๋ถ์ฐํ์ฌ ๊ด๋ฆฌํฉ๋๋ค.
- Local Repository : ๋์ PC์ ์ ์ฅ๋๋ ๊ฐ์ธ ์ ์ฉ ์ ์ฅ์
- Remote Repository : ์๊ฒฉ ์ ์ฅ์ ์ ์ฉ ์๋ฒ์ ์ ์ฅ๋๋ ์ ์ฅ์
์ด๋ฌํ ์ ์ฅ์๋ฅผ ํตํด ์์ค ์ฝ๋๋ฅผ ์ฃผ๊ณ ๋ฐ์ ํ์ ์์ด, ๊ฐ์ ํ์ผ์ ์ฌ๋ฌ ๋ช ์ด ๋์์ ์์ ํ๋ ๋ณ๋ ฌ ๊ฐ๋ฐ์ด ๊ฐ๋ฅํด์ง๋๋ค.
์ฆ, ๋ธ๋์น๋ฅผ ํตํด ๊ฐ๋ฐํ ๋ค, ๋ณธ ํ๋ก๊ทธ๋จ์ ํฉ์น๋ Merge๋ฅผ ํตํด ๊ฐ๋ฐ์ ์งํํฉ๋๋ค.
๋ํ ๋ถ์ฐ ๋ฒ์ ๊ด๋ฆฌ์ด๊ธฐ ๋๋ฌธ์ ์ธํฐ๋ท์ด ์ฐ๊ฒฐ๋์ง ์์ ๊ณณ์์๋ ๊ฐ๋ฐ์ ์งํํ ์ ์์ผ๋ฉฐ, ์ค์ ์ ์ฅ์๊ฐ ์์ค๋๋๋ผ๋ ๋ค์ ๋ณต๊ตฌํ ์ ์์ต๋๋ค.

Git์ ๊ธฐ๋ณธ ์ฉ์ด
| ์ฉ์ด | ์ค๋ช |
| Repository | ์ ์ฅ์๋ ํ์คํ ๋ฆฌ, ํ๊ทธ, ์์ค์ ๊ฐ์ง์น๊ธฐ ํน์ Branch์ ๋ฐ๋ผ ๋ฒ์ ์ ์ ์ฅ |
| Working Tree | ์ ์ฅ์๋ฅผ ์ด๋ ํ ์์ ์ ๋ฐ๋ผ๋ณด๋ ์์ ์์ ํ์ฌ ์์ |
| Staging Area | ์ ์ฅ์์ ์ปค๋ฐํ๊ธฐ ์ ์ ์ปค๋ฐ์ ์ค๋นํ๋ ์์น |
| Commit | ํ์ฌ ๋ณ๊ฒฝ๋ ์์ ์ํ๋ฅผ ์ ๊ฒ์ ๋ง์น๋ฉด ํ์ ํ๊ณ ์ ์ฅ์์ ์ ์ฅํ๋ ์์ |
| Head | ํ์ฌ ์์ ์ค์ธ Branch๋ฅผ ๊ฐ๋ฆฌํด |
| Branch | ๊ฐ์ง ๋๋ ๋ถ๊ธฐ์ . ์์ ์ ํ ๋์ ํ์ฌ ์ํ๋ฅผ ๋ณต์ฌํ์ฌ Branch์์ ์์ ์ ํ์ฌ ์๋ฃ๋๋ฉด Merge๋ฅผ ํตํด ์์์ ํฉ์นจ |
| Merge | ๋ค๋ฅธ Branch์ ๋ด์ฉ์ ํ์ฌ Branch๋ก ๊ฐ์ ธ์ ํฉ์น๋ ์์ |
Git์ ๊ธฐ๋ณธ ๋ช ๋ น์ด
| ๋ช ๋ น์ด | ์ค๋ช |
| git help | ๋์๋ง ๊ธฐ๋ฅ. ๊ฐ์ฅ ๋ง์ด ์ฌ์ฉํ๋ 21๊ฐ์ ๊น ๋ช ๋ น์ด ์ถ๋ ฅ |
| git init | ๊น ์ ์ฅ์๋ฅผ ์ด๊ธฐํ. ์ด ๋ช ๋ น์ด๋ฅผ ํตํด ๊น ์ ์ฅ์๋ฅผ ์์ฑ |
| git status | ์ ์ฅ์ ์ํ ์ ๋ณด๋ฅผ ์ฒดํฌํ๊ณ ์ถ๋ ฅ |
| git branch | ์๋ก์ด ๋ธ๋์น๋ฅผ ์์ฑ. |
| git add | stating ์์ญ์ ๋ณ๊ฒฝ ๋ด์ฉ์ ์ถ๊ฐ |
| git commit | stating area์ ์๋ ๋ณ๊ฒฝ ๋ด์ฉ ๋ฌถ์ ๋ฐ ์ ์ |
| git log | ์ปค๋ฐ ๋ด์ญ ํ์ธ |
| git push | Local์ ์ฅ์์์ ์๋ฒ๋ก ๋ณ๊ฒฝ์ฌํญ์ ์ด๋์์ผ ์ ์ฅ |
| git pull | ์๋ฒ ์ ์ฅ์๋ก๋ถํฐ ์ต์ ๋ฒ์ ์ ๋ฐ์์ด |
| git clone | ์๋ฒ ์ ์ฅ์์ ๋ฐ์ดํฐ๋ฅผ ๋ก์ปฌ๋ก ๋ณต์ฌํด ์ ์ฅ |
| git checkout | ์์ ํ๊ธฐ ์ํ๋ ๋ธ๋์น๋ก ์ด๋ํ๋ ๋ช ๋ น์ด |
| git merge | branch์์ ์์ ์ ๋ง์น ํ ๋ค๋ฅธ branch์ ๋ด์ฉ์ ํฉ์นจ |
https://java-man.tistory.com/12
[Git] Git ์ด๋? ์ ์ ๋ฐ ์ฉ์ด ์ ๋ฆฌ
์๋ ํ์ธ์. ์ค๋์ git์ ๋ํด์ ์์๋ณด๊ฒ ์ต๋๋ค. Git์ด๋, ์์ค ์ฝ๋๋ฅผ ํจ์จ์ ์ผ๋ก ๊ด๋ฆฌํ๊ธฐ ์ํด ๋ง๋ค์ด์ง "๋ถ์ฐํ ๋ฒ์ ๊ด๋ฆฌ ์์คํ " ์ ๋๋ค. ์๋๋ Linux ์์ค์ฝ๋๋ฅผ ๊ด๋ฆฌํ ๋ชฉ์ ์ผ๋ก ๋ง๋ค์ด
java-man.tistory.com
https://goddaehee.tistory.com/91
[์น๊ฐ๋ฐ ๊ธฐ์ด] Git ์ด๋?
[์น๊ฐ๋ฐ ๊ธฐ์ด] Git ์ด๋? ์๋ ํ์ธ์. ๊ฐ๋ํฌ ์ ๋๋ค. ์ด๋ฒ ํฌ์คํ ์ [Git ๊ธฐ์ด] ์ ๋๋ค. :) 1. Git์ด๋? (์ฐธ๊ณ : https://git-scm.com/book/ko/v2 (๊ณต์ Site ํ๊ธ ๋งค๋ด์ผ)) 1.1 ํ์ ๊ด๋ฆฌ ๋๊ตฌ(Configuration..
goddaehee.tistory.com
https://yanacoding.tistory.com/4
[Git] ๊น(git)๊ณผ ๊นํ๋ธ(github)๋ ๋ฌด์์ธ๊ฐ?
1. GIT์ด๋ ๋ฌด์์ธ๊ฐ? ๊น(Git)์ 2005๋ ์ ๋ฆฌ๋์ค ํ ๋ฅด๋ฐ์ค์ ์ํด ๊ฐ๋ฐ๋ '๋ถ์ฐ ๋ฒ์ ๊ด๋ฆฌ ์์คํ (Distributed Version Control Systems - DVCS)'์ผ๋ก, ์ปดํจํฐ ํ์ผ์ ๋ณ๊ฒฝ์ฌํญ์ ์ถ์ ํ๊ณ ์ฌ๋ฌ๋ช ์ ์ฌ์ฉ์๋ค.
yanacoding.tistory.com
'Git' ์นดํ ๊ณ ๋ฆฌ์ ๋ค๋ฅธ ๊ธ
| [Git] Git branch strategy ๋ช ๋ช ๊ท์น ๋ฐ ์ข ๋ฅ (0) | 2022.07.03 |
|---|
- Total
- Today
- Yesterday
- ์๋ฐ
- ๋ ์์ปฌ ํ๊ฒฝ
- ๊ฐ์ฒด์งํฅ ํ๋ก๊ทธ๋๋ฐ
- ์๊ณ ๋ฆฌ์ฆ
- ํ๋กํ ์ฝ
- ํฌํฌ์ธํฐ
- ํจ์ํ ํ๋ก๊ทธ๋๋ฐ
- ์ด์์ฒด์
- TDD
- JavaScript
- git
- 2019 ์นด์นด์ค ๊ฐ๋ฐ์ ๊ฒจ์ธ ์ธํด
- ์๋ฐ์คํฌ๋ฆฝํธ
- ์ด๋ถํ์
- ๋น๋๊ธฐ
- ํ๋กํผํฐ
- ์นด์นด์ค ์ธํด
- ๋ฐฑ์ค node.js
- ์ฝ๋ฉํ ์คํธ
- ๋ค์ด๋๋ฏน ํ๋ก๊ทธ๋๋ฐ
- ํ๋ก๊ทธ๋๋จธ์ค
- ์ ์ญ ๋ณ์
- ๋ฐฑ์ค javascript
- ๋ชจ๋ ์๋ฐ์คํฌ๋ฆฝํธ deep dive
- ๋์์ธ ํจํด
- map
- fp
- ๋ฐฑ์ค
- Baekjoon
- ๋คํธ์ํฌ
| ์ผ | ์ | ํ | ์ | ๋ชฉ | ๊ธ | ํ |
|---|---|---|---|---|---|---|
| 1 | 2 | 3 | ||||
| 4 | 5 | 6 | 7 | 8 | 9 | 10 |
| 11 | 12 | 13 | 14 | 15 | 16 | 17 |
| 18 | 19 | 20 | 21 | 22 | 23 | 24 |
| 25 | 26 | 27 | 28 | 29 | 30 | 31 |