ํฐ์คํ ๋ฆฌ ๋ทฐ
Git์ ํตํด ์ฌ๋ฌ๋ช ์ ๊ฐ๋ฐ์์ ํจ๊ป ํ๋ก์ ํธ๋ฅผ ์งํํ๋ค ๋ณด๋ฉด, commit ์ด๋ฆ ๊ท์น, branch ๋ช ๋ช ๊ท์น ๋ฑ ๋ ํ์งํ ๋ฆฌ ๋ด์์ ์ผ์ ํ ๊ท์น์ ์ ํ๋ ๊ฒ์ ์ค์ํ ๊ณ ๋ ค ๋์์ด ๋ฉ๋๋ค.
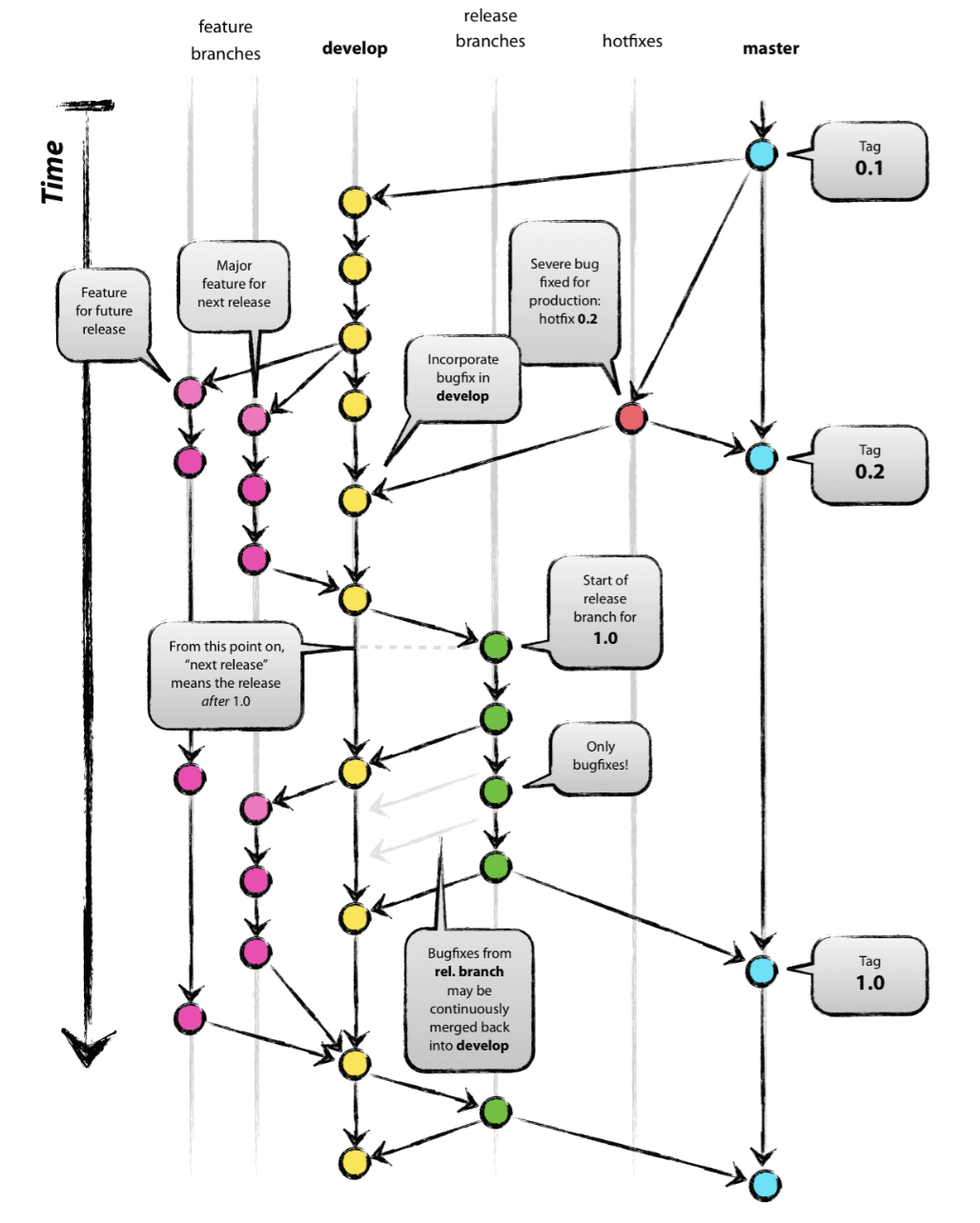
์ผ๋ฐ์ ์ผ๋ก master, develop, feature, release, hotfix 5๊ฐ์ง๋ก ๋ถ๋ฅ๋๋ ๋ธ๋์น๋ค๋ฅผ ์ ๋ฆฌํด๋ณด๊ฒ ์ต๋๋ค.

Master(Main) Branch
์ ํ์ผ๋ก ์ถ์๋ ์ ์๋ ์ต์์ ๋ธ๋์น
๋ฐฐํฌ ์ด๋ ฅ์ ๊ด๋ฆฌํ๊ธฐ ์ํด ์ฌ์ฉ๋ฉ๋๋ค. ์ฆ, ๋ฐฐํฌ(Release) ๊ฐ๋ฅํ ์ํ๋ง์ master branch์ ์ ์ฅํ๊ณ ๊ด๋ฆฌํฉ๋๋ค.
(๋ณดํต master ๋ธ๋์น์ ๊ฐฑ์ ๊ธฐ์ค์ผ๋ก ๋ฒ์ ์ ์ ๋ฐ์ดํธ ํฉ๋๋ค.)
Develop Branch
๋ค์ ์ถ์ ๋ฒ์ ์ ๊ฐ๋ฐํ๋ ๋ธ๋์น
master์ ํ์ ๋ธ๋์น๋ก, ๊ธฐ๋ฅ ๊ฐ๋ฐ์ ์ํ ๋ธ๋์น๋ค์ ๋ณํฉํ๊ธฐ ์ํด ์ฌ์ฉ๋ฉ๋๋ค. ์ฆ, ๋ชจ๋ ๊ธฐ๋ฅ์ด ์ถ๊ฐ๋๊ณ ๋ฒ๊ทธ๊ฐ ์์ ๋์ด ๋ฐฐํฌ ๊ฐ๋ฅํ ์์ ์ ์ธ ์ํ๋ผ๋ฉด develop ๋ธ๋์น๋ฅผ master์ mergeํ๊ฒ ๋ฉ๋๋ค. ํ์ฌ ๊ฐ๋ฐ์ ์งํํ๊ณ ์๋ dev์๋ฒ ์ ์ฉ ๋ธ๋์น๋ก ์ฌ์ฉ๋ฉ๋๋ค.
Feature Branch
๊ฐ๊ฐ์ ๊ธฐ๋ฅ์ ๊ฐ๋ฐํ๋ ๋ธ๋์น
feature ๋ธ๋์น๋ ์๋ก์ด ๊ธฐ๋ฅ ๊ฐ๋ฐ ๋ฐ ๋ฒ๊ทธ ์์ ์ด ํ์ํ ๋๋ง๋ค devlop๋ธ๋์น๋ก๋ถํฐ ๋ถ๊ธฐํ์ฌ ์์ฑํฉ๋๋ค.
์ด ์์ ๋ค์ ๊ธฐ๋ณธ์ ์ผ๋ก ๊ณต์ ํ ํ์๊ฐ ์๊ธฐ ๋๋ฌธ์ ์์ ์ ๋ก์ปฌ ์ ์ฅ์์์ ๊ด๋ฆฌํ๊ฒ ๋๊ณ , ๊ฐ๋ฐ์ด ์๋ฃ๋๋ฉด develop ๋ธ๋์น๋ก mergeํ์ฌ ๋ค๋ฅธ ์ฌ๋๋ค๊ณผ ๊ณต์ ํฉ๋๋ค.
- ‘develop’ ๋ธ๋์น์์ ์๋ก์ด ๊ธฐ๋ฅ์ ๋ํ feature ๋ธ๋์น๋ฅผ ๋ถ๊ธฐํ๋ค.
- ์๋ก์ด ๊ธฐ๋ฅ์ ๋ํ ์์ ์ํํ๋ค.
- ์์ ์ด ๋๋๋ฉด ‘develop’ ๋ธ๋์น๋ก ๋ณํฉ(merge)ํ๋ค.
- ๋ ์ด์ ํ์ํ์ง ์์ feature ๋ธ๋์น๋ ์ญ์ ํ๋ค.
- ์๋ก์ด ๊ธฐ๋ฅ์ ๋ํ ‘feature’ ๋ธ๋์น๋ฅผ ์ค์ ์๊ฒฉ ์ ์ฅ์์ ์ฌ๋ฆฐ๋ค.(push)
์ด๋ feature๋ธ๋์น์ ์ด๋ฆ์ ์ ํ๋ ๋ช ๋ช ๊ท์น์ ๋ฐ๋ฅด๊ฒ ๋ฉ๋๋ค.
ํ๋ก์ ํธ๋ฅผ ์งํํ๋ ํ๋ผ๋ฆฌ ์์ํ์ฌ ์ ํ๊ธฐ ๋๋ฌธ์ ์ ๋ต์ ์์ง๋ง, ์์๋ก [feature/๊ธฐ๋ฅ์์ฝ] ํ์์ ์ฌ์ฉํ๊ธฐ๋ ํฉ๋๋ค.
Release Branch
์ด๋ฒ ์ถ์ ๋ฒ์ ์ ์ค๋นํ๋ ๋ธ๋์น
๋ฐฐํฌ๋ฅผ ์ํ ์ ์ฉ ๋ธ๋์น๋ฅผ ์ฌ์ฉํจ์ผ๋ก์จ ํ ํ์ด ํด๋น ๋ฐฐํฌ๋ฅผ ์ค๋นํ๋ ๋์ ๋ค๋ฅธ ํ์ ๋ค์ ๋ฐฐํฌ๋ฅผ ์ํ ๊ธฐ๋ฅ ๊ฐ๋ฐ์ ๊ณ์ํ ์ ์์ต๋๋คfeature branch์์ develop ๋ธ๋์น๋ก ์ด๋์ ๋ merge๋ ํ, ๋ฐฐํฌ๊ฐ ์งํ๋๊ฑฐ๋ ๋ฐฐํฌํ ์ ์๋ ์์ ์ด ๋์์๋ release branch๋ฅผ ์์ฑํ๊ฒ ๋ฉ๋๋ค. ์ดํ ํ ์คํธ๋ฅผ ํตํด ์ต์ข ์ ์ผ๋ก ๋ฒ๊ทธ ์์ , ๋ฌธ์ ์ถ๊ฐ ๋ฑ ์ค์ง์ ์ผ๋ก release ์ถ์ ์ง์ ๋จ๊ณ ์์ ์ ์ํํฉ๋๋ค.
Hotfix Branch
์ถ์ ๋ฒ์ ์์ ๋ฐ์ํ ๋ฒ๊ทธ๋ฅผ ์์ ํ๋ ๋ธ๋์น
๋ฐฐํฌํ ๋ฒ์ ์์ ๊ธด๊ธํ๊ฒ ์์ ์ ํด๊ฒ ๋ ๋ master์์ ๋ถ๊ธฐํ์ฌ ์ฌ์ฉ๋๋ ๋ธ๋์น์ ๋๋ค. ๋ฒ๊ทธ๊ฐ ์์ ๋ ์ดํ์ master์ devleop์ ๊ฐ๊ฐ ๋ณํฉํ์ฌ ์ด๋ฅผ ์ฌ๋ฐฐํฌํ๊ฒ ๋ฉ๋๋ค. ์ด๋ master ๋ธ๋์น ํ์์ ์๋ ์์ ๋ธ๋์น๋ผ๊ณ ์๊ฐํ๋ฉด ๋ฉ๋๋ค.
https://gmlwjd9405.github.io/2018/05/11/types-of-git-branch.html
[GitHub] Git ๋ธ๋์น์ ์ข ๋ฅ ๋ฐ ์ฌ์ฉ๋ฒ (5๊ฐ์ง) - Heee's Development Blog
Step by step goes a long way.
gmlwjd9405.github.io
https://www.inbogi.com/bok/2020/04/1/
[GIT] GIT branch strategy ๋ช ๋ช ๊ท์น ๋ฐ ์ ๋ต - INBOGI Magazine.
GIT branch ๋ช ๋ช ๊ท์น ๋ง์ฝ 1~2๋ช ์์ ํ๋ ์๊ท๋ชจ ํ๋ก์ ํธ์์ GIT์ ์ฌ์ฉํ๋ฉด ํน๋ณํ๊ฒ ๊ท์น์ด๋ผ๊ณ ํ ๊ฒ๋ ์์ต๋๋ค.ํ์ง๋ง ํ๋ก์ ํธ ๊ท๋ชจ๊ฐ ์ปค์ง๊ณ ์ธ์๋ ๋์ด๋๊ฒ๋๋ฉด ํ๊ฐ์ง ๋ ํ์งํ ๋ฆฌ๋ด์
www.inbogi.com
'Git' ์นดํ ๊ณ ๋ฆฌ์ ๋ค๋ฅธ ๊ธ
| [Git] Git์ด๋? (0) | 2022.07.03 |
|---|
- Total
- Today
- Yesterday
- git
- ํจ์ํ ํ๋ก๊ทธ๋๋ฐ
- ๊ฐ์ฒด์งํฅ ํ๋ก๊ทธ๋๋ฐ
- 2019 ์นด์นด์ค ๊ฐ๋ฐ์ ๊ฒจ์ธ ์ธํด
- ์นด์นด์ค ์ธํด
- ์๋ฐ์คํฌ๋ฆฝํธ
- ๋ชจ๋ ์๋ฐ์คํฌ๋ฆฝํธ deep dive
- ํฌํฌ์ธํฐ
- Baekjoon
- ํ๋ก๊ทธ๋๋จธ์ค
- map
- ๋ฐฑ์ค node.js
- ๋ค์ด๋๋ฏน ํ๋ก๊ทธ๋๋ฐ
- ๋ฐฑ์ค
- ๋น๋๊ธฐ
- ๋ ์์ปฌ ํ๊ฒฝ
- fp
- TDD
- JavaScript
- ํ๋กํ ์ฝ
- ์ฝ๋ฉํ ์คํธ
- ์ด์์ฒด์
- ๋คํธ์ํฌ
- ์ด๋ถํ์
- ํ๋กํผํฐ
- ๋์์ธ ํจํด
- ์๊ณ ๋ฆฌ์ฆ
- ์ ์ญ ๋ณ์
- ์๋ฐ
- ๋ฐฑ์ค javascript
| ์ผ | ์ | ํ | ์ | ๋ชฉ | ๊ธ | ํ |
|---|---|---|---|---|---|---|
| 1 | 2 | 3 | ||||
| 4 | 5 | 6 | 7 | 8 | 9 | 10 |
| 11 | 12 | 13 | 14 | 15 | 16 | 17 |
| 18 | 19 | 20 | 21 | 22 | 23 | 24 |
| 25 | 26 | 27 | 28 | 29 | 30 | 31 |